干货!一文详解泰国食品注册流程和文件清单!
点击量:367
发布时间:2025-11-17 17:48:24
一、泰国食品分类



(一)特殊管控食品
体重控制人员食品、婴儿调制乳及婴幼儿统一配方调制乳、婴儿食品及婴幼儿统一配方食品、婴幼儿辅助食品、食品添加剂、食品生产用酶、食品清洁或消毒产品。
注意:奶粉、食品添加剂需要经过测试,除了常规测试还有针对产品特性的测试。

(二)有质量标准的食品

食品补充剂、蜂王浆及蜂王浆制品、牛奶、调味奶、其他奶制品、发酵乳、冰淇淋、密封容器食品、密封容器饮料、巧克力、维生素强化大米、食用盐、电解质饮料、茶、咖啡、密封容器豆浆、矿泉水、某些酱料、由大豆蛋白水解或发酵得到的食品调味料、鱼露、醋、食用油脂、鱼油、黄油、人造黄油、混合物、脂肪涂抹物和混合脂肪涂抹物、奶油、奶酪、半加工食品、蜂蜜、密封容器果酱、果冻和橘子酱、酥油、黄油、碱化皮蛋、茶汤、烹饪用盐水、密封容器饮用水和冰。
注意:特别加工产品延长有效期。如真空、84消毒、灭菌处理等,需要经过测试之后才能提交。

(三)有标签要求的食品

糙米粉、预制明胶甜点和果冻、辐照食品、密封容器内的酱料、调味剂、面包、口香糖和糖果、即食食品和即食食品、肉制品和转基因生物衍生食品。

(四)普通食品

即不属于第 1 至第 3 类的食品,主要用作食品生产或烹饪的原料,即 动物及动物产品、植物及植物产品、面粉及面粉制品、调味料及佐料、香辛料、糖、用于烹饪且非即食的产品以及装在即售容器中的大米。此类食品在生产或进口前无需注册并获得食品序列号。但是,如果食品已注册并获得食品序列号,则必须正确显示标签。
注意:如果第 4 类中的一般食品装在密封容器中,例如金属罐、带金属盖和橡胶密封圈的玻璃瓶、带铝箔层的塑料容器,则该食品将被归类为密封容器食品。
二、哪些类别的产品需要申请食品的许可证?



(一)需要申请

  • 如果您的营业场所生产食品(包括重新包装食品),用于分销给商店或零售店,则您需要申请食品生产许可证 。
  • 进口食品在泰国销售,都必须申请食品进口许可证。
  • 生产或者进口销售的食品属于特殊控制食品、有质量或者标准要求的食品或者有标签要求的食品,需要申请产品许可证。如 GMP,ISO22000,HACCP。
  • 通过广告媒体介绍食品的品质、特性或者益处,应当申请广告许可。
  • 营业执照上的事项发生变更,应当向工商行政管理部门申请变更营业执照。

(二)不需要申请

  • 无工厂生产密封容器豆奶、蜂蜜、一般食品,免于申请许可。
  • 在餐馆、宾馆、学校、医院等店面生产、销售食品的,免于申请许可证。
  • 仅生产出口食品的生产商无需申请产品许可证,即可生产或进口出口食品。但生产特定管控食品的生产商仍需向泰国食品药品监督管理局(TFDA)申请许可证。生产出口食品的生产商仍需申请食品生产场所许可证。 

注意:新鲜水果不属于 FDA ,是属于农业部,可以直接进口但前提是两个政府有互认协议。
三、TFDA 食品注册流程和文件清单



(一)泰国食品监管机构

图片

泰国食品药品管理局(TFDA)是泰国负责食品和药品注册、评估和监控的国家监管机构和主管机构。 该机构位于暖武里府,成立于 1979 年,隶属于公共卫生部,旨在确保保护公共卫生/消费者权利。 它监督受管制产品的制造、进口和分销,以确保它们符合严格的安全和质量标准。

(二)进口商资质要求

  • 必须为泰国当地公司,经营范围需包含食品进口及分销,需取得食品进口许可证,取得增值税号;
  • 该公司必须租赁或拥有仓库,仓库须经过FDA审查,并获得许可;
  • 该公司必须在海关注册。

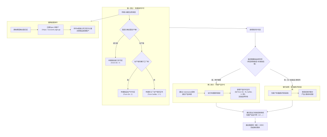
(三)食品注册的流程

图片

(四)进口场地及仓储场地审核所需文件

图片

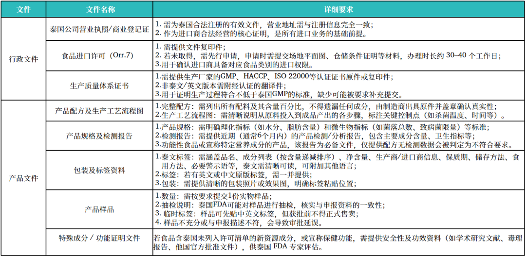
(五)泰国食品注册所需文件

图片
    四、证件有效期及变更



    (一)场所/进口许可证
    有效期 3 年。有效期至发证第 3 年的 12 月 31 日,建议提前 90 天续证,避免中断。
    (二)食品序列号
    如果您的生产许可证过期或被吊销,那么基于该许可证的所有食品序列号也将随之失效,但以下情况需重新申请:

    • 产品配方发生变更
    • 产品生产工艺发生变更
    • 产品标签发生变更


    联系我们
    填写表单
    无论是寻求更多信息还是准备与我们合作,我们都会在这里指导您完成监管流程的每一步。也可订阅我们的资讯信息,获取全球最新法规资讯。