首页
有关知汇
公司简介
您值得信赖的合规咨询服务机构
环球自营矩阵
全球17家自营公司
专家团队
认识我们值得信赖解决方案背后的团队
人才招聘
纳贤聚才,职引未来
服务范围
医疗器械认证
保健品认证
化妆品认证
食品认证
增值服务
欧洲
欧盟CE认证
俄罗斯RZN认证
英国UKCA认证
瑞士SWISSMEDIC认证
塞尔维亚ALIMS认证
亚太
澳大利亚TGA认证
日本PMDA认证
中国香港MDACS认证
韩国MFDS认证
新西兰MEDSAFE认证
中国台湾TFDA认证
巴基斯坦DRAP认证
乌兹别克斯坦MOH认证
孟加拉DGDA认证
北美
美国FDA认证
美国DMF认证
加拿大HC认证
墨西哥COFEPRIS认证
中东
沙特SFDA认证
阿联酋MOHAP认证
埃及EDA认证
土耳其TITCK认证
非洲
南非SAFHRA认证
尼日利亚NAFDAC认证
肯尼亚PPB认证
埃塞俄比亚EFDA认证
东南亚
泰国TFDA认证
新加坡HSA认证
越南MOH认证
印尼MOH认证
马来西亚MDA认证
菲律宾PFDA认证
南美
巴西ANVISA认证
秘鲁DIGEMID认证
厄瓜多尔ARCSA认证
哥伦比亚INVIMA认证
欧洲
俄罗斯SGR认证
亚太
中国台湾TFDA
澳大利亚TGA
北美
美国FDA
加拿大NNHPD
东南亚
马来西亚NPRA
菲律宾PFDA
新加坡HSA
泰国TFDA
欧洲
英国SCPN
欧盟CPNP
亚太
新西兰EPA
中国台湾TFDA
中国NMPA
澳大利亚TGA
日本PMDA
北美
加拿大CNF
美国FDA
东南亚
新加坡HSA
马来西亚MDA
菲律宾PFDA
越南MOH
印尼BPOM
泰国TFDA
南美
巴西ANVISA
亚太
中国台湾TFDA
澳大利亚FSANZ
北美
加拿大CFIA
美国FDA
东南亚
马来西亚FSQD
菲律宾PFDA
新加坡SFA
泰国宠物食品
泰国TFDA
临床试验
IVD临床试验服务
医疗器械临床服务
澳洲临床试验服务
海外临床试验
体系辅导
巴西 BGMP
MDSAP
ISO 13485
其他服务
自由销售证书 FSC
专业翻译
代理人服务
海牙公约认证
成功案例
资讯中心
中文
中文
英文
泰文
日文
搜 索
首页
有关知汇
公司简介
环球自营矩阵
专家团队
人才招聘
服务范围
医疗器械认证
保健品认证
化妆品认证
食品认证
增值服务
成功案例
资讯中心
问题解答
联系我们
首页
>
资讯中心
>
医疗器械亚马逊卖家必读!加拿大MDEL最快4天拿证!
医疗器械亚马逊卖家必读!加拿大MDEL最快4天拿证!
点击量:380
发布时间:2025-11-13 11:29:07
一、背景
对于在亚马逊加拿大站销售医疗器械的卖家来说,了解加拿大的监管要求和申请流程至关重要。自亚马逊针对销售至加拿大的医疗器械出台了新的规定后,需要申请加拿大 MDEL 的卖家日益增加。Wiselink 可以为您提供加拿大 MDEL(Medical Device Establishment Licence)申请的详细指南,帮助您确保产品合规,顺利销售。
二、MDEL 是什么?
MDEL,全称为 Medical Device Establishment Licence(医疗器械营业许可证),是加拿大卫生部颁发的一种许可证,用于监管医疗器械在加拿大的销售和进口活动。它是医疗器械企业在加拿大市场上合法运营的基本通行证。MDEL 的主要目的是确保医疗器械的生产、销售和进口符合加拿大的法规标准,以保障患者的安全和产品的质量。
在医疗器械行业中,MDEL 注册认证是企业进入加拿大市场进行医疗器械相关业务的法定要求。持有 MDEL 的企业可以在加拿大市场上合法销售、分销、进口医疗器械,并在其经营范围内执行相关活动。该许可证的颁发需要企业提交相关的申请材料,经过加拿大卫生部的审核后方能获得。
三、MDEL 申请流程
(一)官方流程
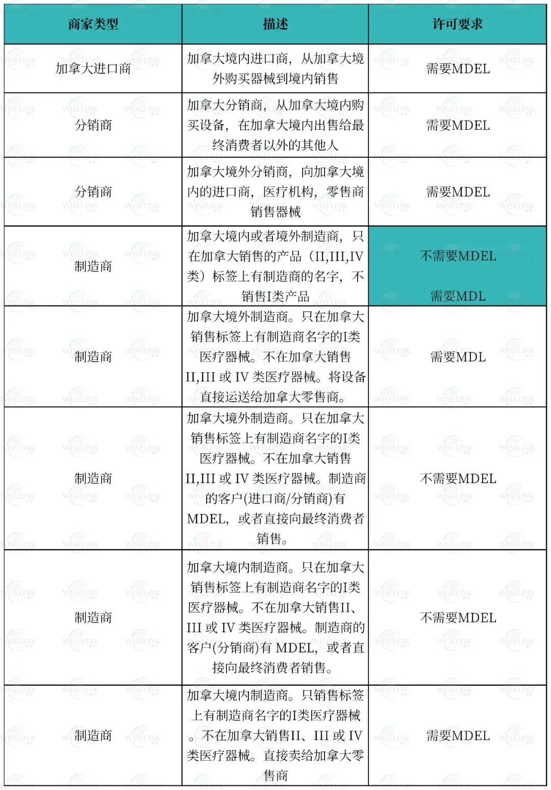
(二)不同医疗器械相关主体对于申请 MDEL 的许可要求
(三)提交 MDEL 申请
整理好官方所需文件资料后,可以通过加拿大卫生部的在线系统提交 MDEL 申请,并支付相应的费用。加拿大卫生部将在约 120 天内完成审核,并批复 MDEL 。Wiselink 有着丰富的实战经验,做到最快 4 天拿证。
(四)获得 MDEL
一旦加拿大卫生部审核通过,企业将获得 MDEL ,可以在加拿大市场在规定范围内销售其医疗器械产品。
(五)MDEL 的维护
MDEL 没有注明有效期,但 MDEL 持有者必须在每年 4 月 1 日前提交年度审核申请,以确保 MDEL 继续有效。未能按时提交可能导致 MDEL 被取消,影响产品在加拿大的销售。
四、结语
在亚马逊加拿大站销售医疗器械,确保 MDEL 合规性是成功的关键。通过了解和遵循加拿大卫生部的监管要求,您可以顺利将产品推向市场,同时保护消费者的健康和安全。如果您需要专业指导,可以联系专业的合规服务提供商,以确保您的医疗器械符合亚马逊的所有卖家政策。
上一篇:干货!一文详解泰国食品注册流程和文件清单!
下一篇:韩国创新医疗器械制度详解!116 款产品上榜!
阅读更多
最高风险!天然骨移植材料获批越南 D 类证书!
阅读更多
2026-04-20
15天获证!高风险!零发补!激光治疗仪获批马来西亚 C 类证书!
阅读更多
2026-04-20
3个月获证!最高风险!微导管获批越南 D 类证书!
阅读更多
2026-04-20
联系我们
填写表单
无论是寻求更多信息还是准备与我们合作,我们都会在这里指导您完成监管流程的每一步。也可订阅我们的资讯信息,获取全球最新法规资讯。