对于在亚马逊加拿大站销售医疗器械的卖家来说,了解加拿大的监管要求和申请流程至关重要。自亚马逊针对销售至加拿大的医疗器械出台了新的规定后,需要申请加拿大MDEL的卖家日益增加。Wiselink可以为您提供加拿大MDEL(Medical Device Establishment Licence)申请的详细指南,帮助您确保产品合规,顺利销售。MDEL,全称为Medical Device Establishment Licence(医疗器械营业许可证),是加拿大卫生部颁发的一种许可证,用于监管医疗器械在加拿大的销售和进口活动。它是医疗器械企业在加拿大市场上合法运营的基本通行证。MDEL的主要目的是确保医疗器械的生产、销售和进口符合加拿大的法规标准,以保障患者的安全和产品的质量。在医疗器械行业中,MDEL注册认证是企业进入加拿大市场进行医疗器械相关业务的法定要求。持有MDEL的企业可以在加拿大市场上合法销售、分销、进口医疗器械,并在其经营范围内执行相关活动。该许可证的颁发需要企业提交相关的申请材料,经过加拿大卫生部的审核后方能获得。

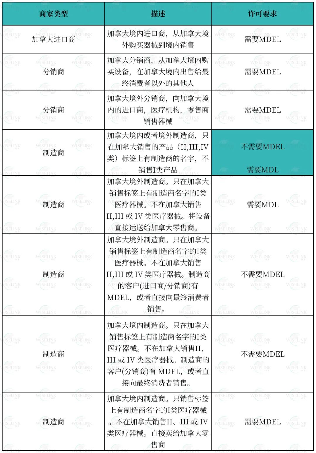
2.1 不同医疗器械相关主体对于申请MDEL的许可要求

整理好官方所需文件资料后,可以通过加拿大卫生部的在线系统提交MDEL申请,并支付相应的费用。加拿大卫生部将在约120天内完成审核,并批复MDEL。Wiselink有着丰富的实战经验,做到最快4天拿证。一旦加拿大卫生部审核通过,企业将获得MDEL,可以在加拿大市场在规定范围内销售其医疗器械产品。MDEL没有注明有效期,但MDEL持有者必须在每年4月1日前提交年度审核申请,以确保MDEL继续有效。未能按时提交可能导致MDEL被取消,影响产品在加拿大的销售。在亚马逊加拿大站销售医疗器械,确保MDEL合规性是成功的关键。通过了解和遵循加拿大卫生部的监管要求,您可以顺利将产品推向市场,同时保护消费者的健康和安全。如果您需要专业指导,可以联系专业的合规服务提供商,以确保您的医疗器械符合亚马逊的所有卖家政策。
Wiselink拥有包括原澳大利亚药品监督管理局局长Dr. Derrick Beech为首席顾问的国际专业团队,秉承源于澳洲、扎根中国、服务世界的精神,信守专业、真诚、开放的核心价值观,致力于为医疗器械、化妆品、食品、保健品和中药制造商提供全球合规认证和临床试验服务。