【IVD注册】已实现IVDR一段时间了,差异有哪些呢?
点击量:1577
发布时间:2023-07-24 17:04:34


2017年5月25日,体外诊断医疗器械法规(IVDR)正式生效,并将于2022年5月26日开始实施。在欧盟范围内,医疗器械制造商必须根据欧盟的MDR和IVDR要求调整其产品、文件和生产流程,才能在欧洲经济区(EEA)销售产品。这意味着原先的体外诊断设备指令(IVDD)将被IVDR所取代。

什么是《体外诊断医疗器械法规》?


图片



图片

欧盟的医疗设备监管体系按照“金字塔”结构层层递减,由法规(Regulation)、指令(Directive)和决议(Decision)依次组成。最近,体外诊断器械监管法规(IVDR)从指令级别上升为法规级别,重新定义了体外诊断器械(IVD)的概念,包括其分类、批准和监督流程,为体外诊断医疗行业建立了一个健全、透明、可预测和可持续的监管框架。这表明欧盟当局对医疗器械领域的监管更加重视,同时预示欧盟成员国在医疗器械监管方面的标准将进一步统一。

二、

医疗器械企业需要做什么?


图片




欧盟地区是医疗器械制造商的重要市场之一,也是世界第二大体外诊断设备市场。对于那些希望在欧洲经济区销售产品的医疗器械公司来说,了解从IVDD到IVDR的变化更为重要,需要确保质量管理系统(QMS)符合最新的IVDR要求。

三、

从IVDD到IVDR的主要变化是什么?


图片




1.分类规则的变化:

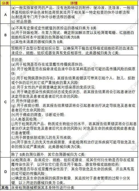
在IVDR法规中,基于产品风险将所有体外诊断设备从低到高分成A、B、C、D四类,如下图所示。该分类规则来源于全球协调工作组(GHTF),是国际范围内认可度较高的分类规则。
图片

下表为根据IVDR Regulation (EU) 2017/746附录VIII分类规则,汇总A、B、C、D四个等级相关器械产品清单。


图片


2.公告机构(NB)的介入:

随着产品分类规则的调整,众多产品的认证途径发生了很大变化,主要表现在公告机构(Notified Body,NB)的介入增加,涉及部分A类和所有的B、C、D类产品。在整个体外诊断领域,绝大多数的产品(80%~90%)都需要公告机构进行审核和认证,这是相较原监管体系而言一个非常重要的修改。这也意味着,几乎所有的体外诊断设备需要通过欧盟区的实质性注册过程才能进入市场。截至2022年5月1日,获得新版IVDR资质的医疗器械CE认证公告机构总共有7家。

3.医疗器械数据库(Eudamed)的建立:

图片
欧盟主管机构在IVDR法规框架下的一个重要任务是创建医疗器械数据库(Eudamed),该数据库将覆盖从产品批准前的审批到上市后的监管阶段的重要信息。
Eudamed目的:
帮助公众对投放于市场的器械、认证机构发出的证书及相关经济运营商有充分的了解;
实现市场上器械的唯一标识,并促进可追溯性;
帮助公众充分了解临床研究情况,并要求临床研究申办方遵守所采用的法案规定的义务;
要求制造商遵守第87至90条或任何根据第91条所采用法案规定的信息义务;
使成员国和委员会的主管机构能够在充分知情的基础上执行与本法规有关的任务,并加强它们间的合作。

4.医疗器械唯一标识系统的引入
IVDR规定了一个唯一设备标识(UDI)系统,由设备识别码(DI)和生产识别码(PI)组成。制造企业需要明确每种产品的UDI代码及其包含的信息,并将UDI标签添加到产品上,同时在Eudamed系统中电子化存储UDI相关信息并进行报告,以加强产品的追溯能力和上市后的管理。
国家药品监督管理局目前正策划建立医疗器械唯一标识数据库,并实现数据的公开和共享,为医疗器械业界和相关部门提供数据基础。该数据库将为行业内各方提供更加全面、精准的信息,加强医疗器械的管理和追溯,并推动医疗器械领域的发展。(国家药品监督管理局医疗器械唯一标识数据库 (nmpa.gov.cn)


5.监管负责人的提出:

根据IVDR法规,医疗器械制造商企业需要至少指定一名法规负责人,负责处理产品的监管和合规工作,并作为医疗器械公司与指定机构之间的联系人。该负责人的职责包括批准产品放行、起草和维护CE技术文件、进行上市后产品的监控、签署临床试验相关文件等。
联系我们
填写表单
无论是寻求更多信息还是准备与我们合作,我们都会在这里指导您完成监管流程的每一步。也可订阅我们的资讯信息,获取全球最新法规资讯。