1.1 泰国医疗器械监管局及简介

泰国食品药品监管局(Thai Food and Drug Administration, 简称TFDA),负责监管和审批所有在泰国市场上销售的医疗器械,以确保它们的安全性、有效性和质量。该部门的职责包括:
①审批医疗器械注册申请;
②制定和执行相关法规和标准;
③监督医疗器械的市场流通和使用情况,并进行必要的监督和检查。
Address:Food and Drug Administration, Ministry of Public Health88/24 Tiwanon Road, Mueang District, Nonthaburi 11000THAILAND
Open:Monday-Friday 08.30-16.30 hrs.
Web:https://en.fda.moph.go.th/
1.2 监管法规
Medical Devices Act, B.E.2551 (2008) and (No. 2), B.E. 2562 (2019)
ASEAN Medical Device Directive
1.3 风险等级分类
泰国医疗器械风险等级分类严格遵守东盟医疗器械指令AMDD附录3,根据泰国法规 RISK CLASSIFICATION OF MEDICAL DEVICES,Β.Ε. 2562 (2019)医疗器械(Non -IVD)和体外诊断试剂(IVD)分为两大类:
医疗器械(Non -IVD)按风险由低到高分为四个类别:Class 1, Class 2, Class 3, Class 4
体外诊断(IVD)按风险由低到高分为四个类别:Class 1, Class 2, Class 3, Class 4

1.4 准入必要条件
ISO 13485证书
1.5 注册语言
【供专业人士使用】:英语
【供非专业人士使用】:标签、说明书,提供英文和泰语版;除标签、说明书之外的其他资料,可以提供英文版。
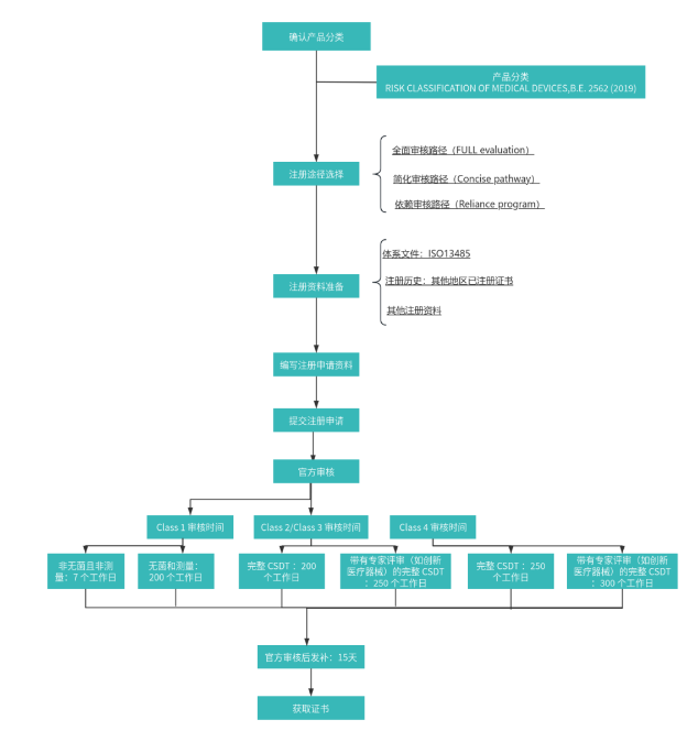
2.1 注册途径

①Full evaluation全流程审批路径
允许无任何国家的注册历史。
②Reliance program简化审核路径
路径条件:适用于风险等级为Class 2~Class 4医疗设备;
医疗设备必须在欧盟(EU NB)、加拿大(HC)、日本(MHLW)、澳大利亚(TGA)、美国(FDA)、WHO组织6个参考监管机构其中1个监管机构获得注册认证(通过全面评估)并上市一年以上,无任何严重不良事件。
③Concise pathway依赖审核路径
路径条件适用于风险等级为Class 2~Class 4医疗设备 ;
医疗设备必须在新加坡(HSA)获得批准;
2.2 注册流程


2.3 注册周期|官费

Q:Class 1医疗器械在TFDA注册需要QMS体系证书吗?
A:需要ISO 13485证书。
Q:有哪些国家的注册证书,在TFDA申请时可以加速审核?
A:如果有以下6个证书,则在申请泰国TFDA注册时可以加快:
①【欧盟】European Union Notified Bodies:EU NB
②【加拿大】Health Canada HC
③【日本】Japan Ministry of Health Labour and Welfare:MHLW
④【澳大利亚】Therapeutic Goods Administration:TGA
⑤【美国】US Food and Drug Administration:US FDA
⑥【WHO】WHO Prequalification of in Vitro Diagnostics(IVD)(仅IVD)
Q:泰国进口必须要持证人才可以清关吗?
A:是的。根据泰国法规要求,持证人即进口商,货物从泰国海关清关必须由持证人在海关系统申请方可完成,根据Wiselink Thailand泰国子公司的实际操作经验,参考流程如下:

Q:如果制造商想要在泰国成立公司,成为持证人可以吗?
A:可以,在泰国成为医疗器械持证人除需要注册泰国公司外,还需要获取由TFDA颁发的医疗器械进口许可证书,需要在泰国有独立的仓库并且经由TFDA审核通过、技术负责人,Wiselink Tailand泰国子公司可以协助制造商完成泰国公司成立、申请医疗器械进口资质,提供可以通过TFDA审核的仓库,财税合规等服务。