【国际认证】医疗器械巴西认证流程
点击量:1181
发布时间:2023-07-22 16:20:36

巴西ANVISA就是巴西的监管部门,想进入巴西的市场就要通过ANVISA的注册。


另外,所有带电的医疗器械,一次性注射器、注射针、输液器、乳房植入物、男用避孕套、以及外科或非外科手术橡胶手套。这些产品在做ANVISA注册前需要通过InMetro认证。


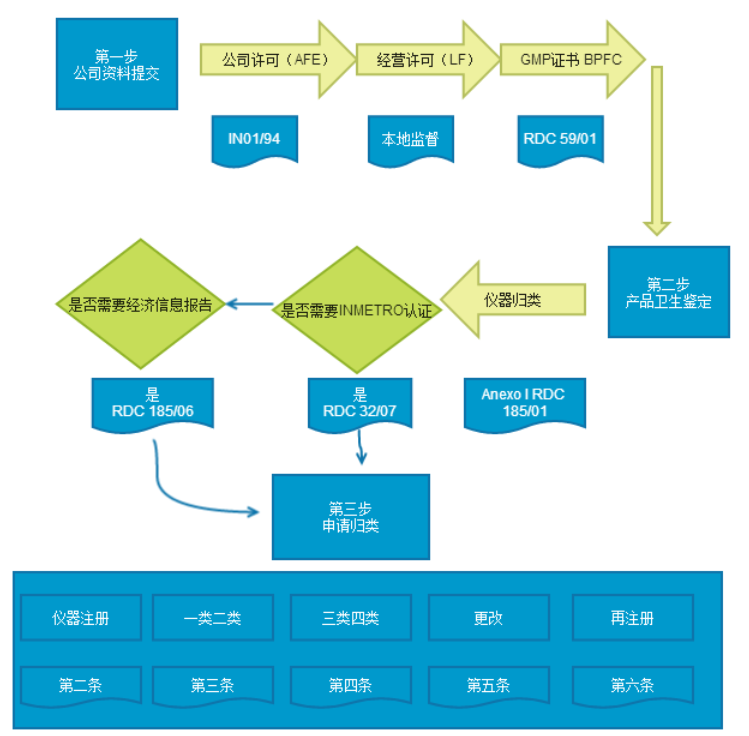
流程图如下:


图片

图片

Wiselink可以为制造商提供以下服务:


1、医疗器械分类辨别


2、官方登记


3、持证服务


4、全流程咨询辅导

联系我们
填写表单
无论是寻求更多信息还是准备与我们合作,我们都会在这里指导您完成监管流程的每一步。也可订阅我们的资讯信息,获取全球最新法规资讯。